Voice Experience

Clorox Clean Alexa Skill

 

Clorox set out to change consumer mindset around household chores…Cleaning smarter, not harder

By focusing in on smaller tasks, tips and tricks, the Clorox Clean skill made it fun, fast and easy to get in the cleaning zone for a few minutes each and every day.

 
 

discovery & definition

To begin, we needed to understand who the Clorox skill could reach first.

Empathy+Diagram_Clrox.jpg

The Joyful Guardian
Cleaning is a way of life for her. She’s emotionally invested and believes its the right thing to do and that there’s a right way to do it.

Due to her busy lifestyle, she doesn’t take care of herself as well as she should. Considering herself a perfectionist, she is willing to learn and incorporate new technology into her life. She has high standards for herself & her family. She is constantly trying to improve upon herself and teach her kids good habits.

She uses Alexa in the kitchen. Typically listening to music or asking questions. Her children check the weather every morning.

From there, we were able to define the criteria our design must follow to feel the most relevant.

Gamify cleaning: every interaction should feel fun and friendly, and keep her coming back for more

Establish manageable boundaries: keep her focused with guidance through clear options

Continue the conversation post-event via e-mail, expand on the interaction and offer tips and product recos for next time

Build in a promotional overlay to reward interaction in the future



ideation & prototyping

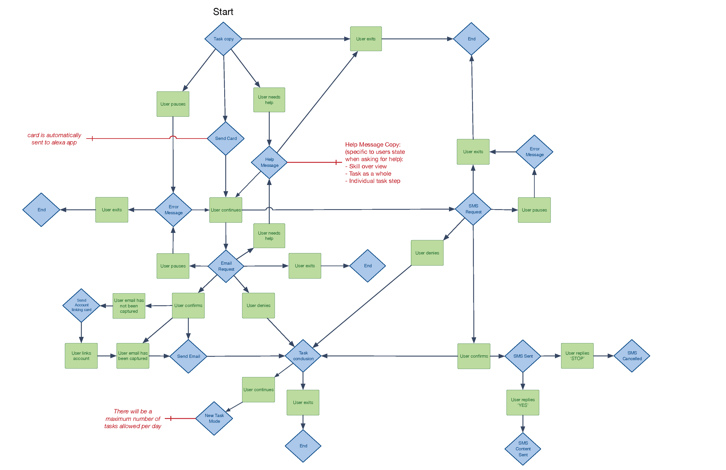
Beginning with high level flows based on user and system states, the experience needed to be broken into two distinct engagements - invoking the skill and the conversations flow. By mapping the ideal conversation and subsequent error states, the conversational framework began to materialize. With the structure in place, I was then able to lead the design team in writing to this framework as well as concepting the visual elements.

 

Testing

Usability testing was conducted with a panel of 16 members. Testers interacted with the skill from their home using a voice emulator.

Results:

Mostly, cleaning a fridge is intuitive ... However, I love that it gave me a timeframe on how long the results would last and that if I wanted to, I could wait up to 12 months to re-clean.
— Panelist
94%.png

94%

Found the skill easy to follow

88%.png

88%

Were happy with the duration of their interaction with the skill

81.25b%.png.001.png

81.25%

Felt they could speak naturally with the skill

The skill received average rating of 3.19 out of 5 stars. 37.5% of test users gave the skill a 4-star or 5-star rating. The more advanced tips, light humor tone, and the use of a non-Alexa voice earned praise from testers. Most testers scored the overall skill as three stars or less. The major reason being incorrect or unexpected responses to navigational prompts (e.g. “continue” and “next step.”).

Generally speaking testers found the skill useful and easy to follow, and could envision themselves interacting a few times per week. A recurring sentiment was that while the concept was strong, the depth of content should be expanded..


implementation

After updating the design based on the testing feedback, the skill was launched.

Screen+Shot+2019-09-13+at+2.25.05+PM.jpg

To increase discoverability, a campaign was implemented to support the launch.

Banners placed on Fire tablets linked to the skill’s landing page while multi-platform social videos generated awareness of the skill and how it works.

The results surpassed all industry benchmarks by more than triple:

1,256 downloads

9,274 conversational exchanges

19% users returning to the skill


With a larger user base, we continue to test and iterate new features and capabilities in the voice space….